联系方式
抖音号
公众号
- 24小时服务热线:17762045673
- 邮箱:62035670@qq.com
- 地址:山东省聊城市高唐县泉林路东首路北
作者:小编 浏览人数: 次更新时间:2024-02-05
J9九游九游J9 网站(1.中国科学院文献情报中心,北京100190;2.中国科学院大学经济与管理学院图书情报与档案管理系,北京
在中美贸易冲突的背景下,美国为首的发达国家以立法形式限制关键核心技术向我国出口,美国出台的《商业管制清单》等文件包含了大量对技术、设备和产品的出口限制,涉及重要的科学仪器及其相关的零部件。本文以美国“两用”物品的商业管制清单(The Commercen Control List,CCL )为分析对象,以中国科学仪器分类为标准,将 CCL中的内容与国内科学仪器的分类进行对 比。通过对 CCL的计量分析,揭示发现中国科学仪器领域相关技术受美国管制的形势非常严峻, 有 42.08%的清单条款涉及对科学仪器的管制。在十二个科学仪器的分类中,分析仪器、工艺实验设备、电子测量仪器等是受管制范围较广的领域,激光器、核仪器是传统受到管制的领域,医学诊断仪器、大气探测仪器等受管制范围较小。在分析的基础上为我国科学仪器的发展提出了分类应对、 坚定走自主研发道路等建议。关键词:
出口管制;商业管制清单;科学仪器;文本挖掘;自然语言处理科学仪器是指科学技术上用于检查、测量、控 制、分析、计算和显示被测对象的物理量、化学量、 工程量和生物量等性质的器具或装置[1]
[2]。科学仪器产业属于高端制造业,其发展离不开光学、机械、真空、电子、精 加工、材料科学、化学以及软件等众多行业的支撑。科学仪器的应用领域涉及国民经济各个环节,几乎无所不在。科学仪器作为采集信息的源 头,对其他产业的发展具有巨大的“指导”和“带 动”作用。因此,科学仪器的创新及制造和应用水映了一个国家的科学技术和工业发展的实力。尽管我国仪器仪表行业发展迅速,但是在高性能、高精度、高灵敏、高稳定、高可靠的科学仪器研发与生产领域,与国际先进水平还存在较大差 距,尤其是受到来自美国等国家的限制[3,4]
[5]。美国将科学仪器产业定位为高端制造业、高保密行业和战略性产业,对华科学仪器整机、原料、元器件等出口执行严格的审批制度甚至禁止出口,对我国科学仪器的购置与发展产生了不少负面影响。近年来,美国一方面在“军民两用”的 技术清单———美国商业管制清单(The Commercen Control List,CCL
[6],另一方面通过添加中国实体机构到实体清 单[7],加大了针对中国“终端用户”禁售的力度。美国CCL是针对“军民两用”的货物和技术清单,也是针对“高新技术”进行限制的主要工具。目前国内已有一些针对清单的研究,但多数从政策的角度开展,较少深入到具体的领域。在研究方法方面也较少采用计量和聚类等方法。其中,葛晓峰
[8]对美国两用物项出口管制法律制度的结构和内容进行了定性介绍。陈峰[9]解析了国外实施技术出口管制的竞争情报含义,从宏观角度分析了应对国外对华技术出口限制的竞争情 报需求和现实意义。南京大学陆天驰等[10]采用 计量方法研究了人工智能技术领域的美国 CCL, 解析了 CCL条目共 2966条,并为我国人工智能领域的发展提出了一些建议。李广建等[11]通过实体识别的技术研究了CCL清单、管制实体清单 (Entities List,EL)等对象,以光刻机为实证研究进行了方法评估,但没有对全部 CCL清单进行解析和物项识别。目前国内的研究中,一方面,针对 CCL量化的研究方法不成体系,在清单的结构化、语义化、本体化的分析方面,还需要进一步的深度挖掘;另一方面,科学仪器是清单包含的非常重要的模块,国内没有专门针对科学仪器管制的专门研究。本文以美国CCL为分析对象,以中国国内的科学仪器分类体系为标准,将 CCL中的内容与国内科学仪器的分类进行对比。采用文本挖掘和自然语言处理方法,对出口管制清单的技术进行了聚类分析,分析了每个科学仪器技术类型中,美国管制的核心技术或技术指标的情况,提供中美技术差距的对比点。对比了美国在科学仪器出口管制的管制力度分布,揭示不同技术类型的科学仪器可能面对的不同的管制现状,为我国科学仪器的自主研发、突破“卡脖子技术”提供参考。
由于科学仪器有属性的多样性,有着不同的分类体系,相互之间存在差异和侧重点[14-17]
。例如,根据仪器测试对象的物理性质,可以划分出计量仪器、力学仪器、光学仪器、成份分析仪器、电磁量测仪表、时间和频率测量仪等;根据不同学科或专业用途,可以划分出天文仪器、地球科学仪器、生物科学仪器、农林科学仪器、工业自动化仪器、材料试验机和试验仪器等;根据物理量的测量方法分,可以划分出长度计量仪器、角度计量仪器、面积计量仪器等等。
本文主要参考的技术分类体系主要包括:1) 国家标准 CB/T32847-2016《科技平台大型科学仪器设备分类与代码》(后称国家标准分类体系)[14]
[16]。1)国家标准分类体系将科学仪器分为了A 类-通用大型科学仪器设备和B类-专用大型科学仪器设备。A类通用科学仪器设备中又包括了质谱仪、色谱仪、激光器等至少18类科学仪器。B类专用科学仪器中主要以空间与天文科学仪器、大气探测科学仪器、地球科学仪器等13个学科领域为对象的科学仪器。
2)科技部自 2008年起,在全国科研院所和高校开展了大型科学仪器设备的资源调查研究,并 在2013年发布了调研报告。其中,在大型科学仪器设备开放共享目录中对50万元及以上的科学仪器进行了分类,共分为了十四大类,包括:分析仪器、物理性能测试仪器、计量仪器、电子测量仪器、海洋仪器、地球探测仪器、大气探测仪器、天文仪器、医学诊断仪器、核仪器、特种检测仪器、工艺实验设备、激光器、其他仪器。本文将该目录中的仪器名称提取后,形成科学仪器的文本词典,该词典用于对管制清单的文本加工。
上述的分类体系与 CCL中的十大类型(行业类)、五个小类型(商品类)分类的标准都有所不 同。在分析对比中对该分类体系进行了细微的调整。调整的内容如下:一方面科技部分类体系中特种检测仪器数量较少,并且其光电检测仪器、超声检测仪器、电磁检测仪器等在其他类别中已经出现,因此取消了特种检测仪器类别,将里面涉及的种类划分到其他类中;另一方面,将国家标准分类体系中的空间类仪器,合并到天文仪器大类中,这类仪器管制清单中有较多涉及。最终,本文主要涉及的科学仪器的技术类型包括:分析仪器、物理性能测试仪器、计量仪器、电子测量仪器、海洋仪器、地球探测仪器、大气探测仪器、空间与天文仪器、医学诊断仪器、核仪器、工艺实验设备、激光器等12个种类,并作为本文对比分析和映射的分类体系。
其中,CCL是针对“军民两用”的货物和技术进行管制的清单。相对而言,CCL具有最大的体量,涉及军用和民用的各个行业领域,也是针对 “高新技术”进行限制形成技术壁垒的阵地。科学仪器属于民用产品,因此针对科学仪器的出口 管制主要存在于 CCL清单中。
该清 单 总 共 分 为10个 行 业 类 型 (0~9 Category),每个行业类下面分为5个商品类型 (A~E)。10个行业分类见表 1。

根据商品的类型,分为五个种类 A~E,每个 行业分类原则上分别包含这五个方面的商品,见表2。

ECCN代码是 CCL用来组织和管理清单的一 整套编码体系,例如“3A001”,其主体是五位数字和字母的组合。具体每一位的含义如下。
第三位:数字,代表控制理由,0为国家安全, 1为导弹技术,2为核不扩散,3为生化武器,5为商务部确定的需要国家安全或者外交政策控制的项目,6为“600系列”特殊管制物品,9为反恐、犯罪控制、地区安全、短缺、联合国制裁等。
通过python语言进行数据的分析和处理,共抓取和识别最新版CCL(2020年12月份),全部条款4510条;筛选出科学仪器相关的条款 1898条,占总数的 42.08%。
用清单的十个行业大类和五个商品小类交叉分析,以观察在不同的子区域中科学仪器条款的分布情况(图 2)。条款分布最多的是6A区域,该区域主要是传感器和激光器的“最终产品、设备或零部件”;其次是 2B区域,该区域是材料加工中的“试验、检验和生产设备”;第 3位的区域是3B区域,该区域是电子产品的“试验、检验和生产设备”。总体而言,商品 A类的分布遍及所有的十个行业,主要涉及科学仪器相关的部件、元器件等;商品B类的分布也较为广泛,其中较多的是检测、检验和生产的设备。

将管制的科学仪器清单的条款文本进行聚类分析,选取其中出现频次最高的 Top 200的代表性科学仪器设备绘制成复杂网络图,以观察其分布效果(图 3)。该聚类结果与CCL本身的十大类型有所不同,其结果更为客观地展示了科学仪器本身科学特征的分布。该聚类结果共聚出了十一个类,其对应关系与上文筛选的科学仪器技术分类体系具有较好的对应关系。
注:#I类都为检测类分析仪器,虽然算法将其分为了两类,经过人工判读将其合并;#Ⅶ类大气探测仪器,有少量遥测相关的设备,但无入选

从图中可以看出,分布最多的三个类分别是代表分析仪器的Ⅰ类,代表工艺实验设备的Ⅺ 类,和代表电子测量仪器的Ⅳ类。从关联性来 ,这三类都与整个科学仪器的中心区域有高度的关联性。此外,代表激光器的Ⅺ类,虽然节点种类不多,但其节点的数量较大,而且也处于整个科学仪器的中心位置,与其他的科学仪器有较 密切的关联。代表物理性能测试仪器的II类,也 处于这个网络靠近中心的位置。计量仪器的Ⅲ 类、海洋仪器的Ⅴ类、地球勘探仪器的Ⅵ类、空间 与天文仪器Ⅷ类、核仪器Ⅹ类,数量较少,处于网络的边缘。另外,大气勘探仪器由于太少,没有入选Top 200
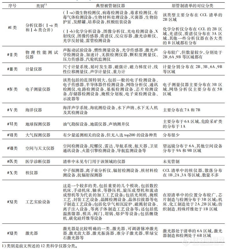
表3展示了国内科学仪器分类和管制仪器聚类结果的对应结果,其中的类别为12类科学仪器分类(见前文),后面列举了各种类的典型仪器和在管制中的对应关系。其中,Ⅰ类分析仪器又分为两个模块,Ⅰ-a为生物类检测仪器、Ⅰ-b为其 他检测仪器。Ⅱ类为物理性能测试仪器,包括声振动试验设备、惯性测量设备等;Ⅲ类为计量仪器,包括典型的磁强计、重力计、尺寸计量系统 等;Ⅳ类为电子测量仪器,包括电子传感器、电 路、网络、通讯等的检测分析仪器;Ⅴ类为海洋仪器,数量和种类都较少,典型的如水下声纳等;Ⅵ 类为地球探测仪器,典型的如勘探设备、地震仪器等;Ⅶ类为大气探测仪器,只有少量的遥测设备受管制,没有入选Top 200;Ⅷ类为空间与天文仪器,这是较大的一类,包括较多与空间技术相关的设备,如陀螺仪、天文罗盘、火箭发动机检测设备等;Ⅸ类为医学诊断仪器,清单中未见明确的、整机呈现的该类型仪器,如果不涉及零部件的话,该类型仪器是不受管制的;Ⅹ类为核仪器,民用的核仪器较少,是一个小类,更多的条款存在于核管制清单中;Ⅺ类为工艺实验设备,是一 个大类,典型的包括各种机床、光刻机、气相沉积、离子注入等设备;Ⅻ类为激光器,聚集效果明显,节点少但技术指标多的一个类型。

根据本文所述分类体系,主要包括生化分离分析仪器、质谱仪、光谱仪、色谱仪、显微镜、图像分析仪、X射线仪、热分析仪、电化学仪、样品前处理和制备仪以及其他设备。在美国出口管制清单中,分析仪器也是种类最多的一类仪器,与国内的分类体系相吻合。在 CCL中,每个大类中都包括了五个小类别,其中一个类别(B类)就是检测设备,多数的分析仪器处于该类型中。最典型的包括微生物检测仪器、化学分析仪器、质谱仪、 图像分析仪、X射线仪等等。然而,显微镜、热分析仪、电化学仪等未见管制的情况。该类型仪器中主要来自国外进口,其中较多来自美国,美国具有明显的技术优势;但其中的质谱仪、化学分析仪器等国产仪器已经开始占据中低端市场,具有较好的发展势头。
在本文所述分类体系中,主要包括力学性能测试仪器、光电测量仪器、颗粒度测量仪器、声学振动仪器、大地测量仪器、探伤仪器等。在美国 CCL中,这类仪器设备都受到管制。
在本文所述分类体系中,主要包括长度计量仪器、电磁学计量仪器、力学计量仪器、热血计量仪器、光学计量仪器、声学计量仪器、电离辐射计量仪器、时间频率计量仪器。在管制清单中并没有明确标记为用于“计量”的仪器或设备。但是也有较多关于“测量”或者用于物理量测量的仪器。如:尺寸检查或测量系统、重力仪、磁强计、水洞、声纳等。
在本文所述分类体系中,主要包括通用电子 测量仪器、射频和微波测试仪器、网络分析仪器、 通讯测量仪器、大规模集成电路测量仪器。在美国的管制清单中,电子测量仪器是重要的一大块。其中通用电子测量仪器、集成电路测量仪器主要分布在 3B区域中。由于大规模集成电路和芯片制造是美国出口管制中的重要内容,该区域的检测设备的管制条款也较为详细,其对应于相应的集成电路产品的技术指标。
在本文所述分类体系中,主要包括海洋水文测量仪器、海洋生物调查仪器、海洋采用设备、水文气象测量系统、海洋遥感/遥测仪器、海水物理测量仪器。在管制清单中,海洋探测属于第 8大 类,该类的管制条款数量较少。其中的海洋仪器主要针对的是水面军舰、潜水艇、水下无人机等, 对于一般的科学研究,限制较少。除了水文测量中受管制的水洞外,其他海洋生物调查仪器、海洋采样设备、水文气象测量系统、海水物理测量仪器都未见管制。
在本文所述分类体系中,主要包括电磁法仪器、地震仪器、重力仪器、地球物理测井仪器、岩石矿物测试仪器。在管制清单中,地球探测类仪器不是受管制的重点区域,整体涉及的条款较少。其中,地震探测设备、重力仪器、油气勘探设备、测井仪器是明确被管制的仪器。此外,电磁法仪器、岩石矿物测试仪器未见受到管制。
在本文所述分类体系中,主要包括特殊大气探测仪器、气象台站观测仪器、主动大气遥感仪器、被动大气遥感仪器、对地观测仪器、高层大气/电离层探测器、高空气象探测仪器。在管制清单中,地球探测类仪器不是受管制的重点区域,没有专门针对“大气”的相关仪器和设备。在遥感部分,用于遥感的单光谱成像传感器和多光 谱成像传感器受到管制(6A002.b.);在气象观测用的“激光雷达”受到管制(6A998.b.)。
在本文所述分类体系中,主要包括地面天文望远镜、天体测量仪;而在国标 GB/T32847-2016 中天文仪器还包括空间飞行器、空间分析器测试/实验设备、卫星与地面运营仪器等空间探索的仪器。在管制清单中,空间飞行器、空间分析器测试/实验设备、卫星与地面运营仪器等空间探索的仪器是重点管制的领域;地面用于科学研究的天文望远镜、天体测量仪不受管制。
在本文所述分类体系中,主要包括影像诊断仪器、电子诊察仪器、临床检验分析仪器等。在管制清单中,医学诊断类仪器基本不受到管制。 通过分析认为这个领域由于国内差距过大,没有威胁到美国的地位,暂时没有必要进行管制。但随着未来中国整体实力的提升,特别是2020年新 冠疫情之后,关于生化检测、病毒疫苗等领域的仪器设备有可能成为新增管制的领域。
在本文所述分类体系中,主要包括核辐射探测仪器、离子束分析仪器、核效应分析仪器、中子散射及衍射仪器等。核管制是美国出口管制的重要内容,除了在 CCL中管制外,还有专门的 NRCC。两个清单的主要区别在于,NRCC主要负责核制造、生产、使用等直接的技术、产品、材料和设备等,关于核相关的一般性检测则由 CCL 负责。
在本文所述分类体系中,主要包括电子工艺实验设备、加工工艺实验设备、化工制药工艺实验设备、汽车工艺实验设备、食品工艺实验设备、纺织工艺实验设备等。在美国 CCL中,工艺实验设备是非常大量的一类管制对象,分布在多个类别中。其中,电子工艺实验设备是分布在第 3大 类中,以光刻机、掩模制作系统、芯片封装设备等为代表的仪器与设备被严格管制,有大量和详细的技术指标对光刻机的各种性能进行限定,也是近年来中美冲突中的热点领域。典型的如:光源 波长小于 193nm或能够产生“最小可分辨特征尺 寸”小于等于 45nm的图案;电磁光谱波长大于 5nm小 于 124nm 极 端 紫 外 线 (Extreme Ultra-violet,EUV)的光刻设备等。由于在 EUV光刻领 域,中国的技术差距明显,是被“卡脖子”的方向。 汽车工艺实验设备、纺织工艺实验设备方面一般的家用设备不在管制范围,食品工艺实验设备不在管制范围。
在本文所述分类体系中,有较多来自美国的进口产品,也有不少国产产品。由于激光在军事上用途广泛,如除用于通信、夜视、预警、测距等方面外,多种激光武器和激光制导武器也已经投入使用,在美国出口管制中是重要的一大模块, 也是很早就受到管制的领域。管制清单对于固体激光器、气体激光器、液体激光器、自由电子激光器等激光器的种类进行了全面的限定,并对激 器的波长和输出功率进行了详细的限定。该领域的管制是非常严厉的,但是中国自主研发的能力也比较强,属于比较容易突围的领域。
美国出口管制政策对我国科学仪器的影响深远,不仅影响着我国科学仪器的贸易、采购、运 行、研发和使用,还进而制约着我国在科学研究、 工业制造、军事发展等方面的深度和水平。2018年,美国出台了《出口管制改革法案》,试图将“新兴和基础技术 (Emerging and Foundational Technologies)”列入出口管制中[6]
针对不同的科学仪器类型分类应对,制定短期、中期、长期规划,坚定走自主道路[18]
[19],虽然在某些核心技术指标方面还有差距,但我国已经建立了一定的研发基础,尤其是在军事应用方面,已经走出了独立自主的道路,在这个方向,应该继续坚持自主研发战略,紧追国际上最新的技术指标,逐渐缩短技术差距。2)贸易冲突以来逐渐加强管制的领域,比如光刻机、晶圆检测设备、芯片检测设备等是贸易冲突前较为宽松,而冲突以来重点加强管制的领域,需要制定短期应对的策略,寻找国际上的多边合作和突破的可能,制定贸易进口的可替代方案,例如从俄罗斯、法国、德国等国家寻求突破点,同时要制定中长期规划,摒弃“拿 来主义”“买来技术”的幻想,走自主研发的道路。 3)针对暂时管制较轻的领域,例如医学诊断仪器、新一代基因测序仪、大气探测仪器、地球探测、化学分析仪器等理论研究相关的科学仪器, 虽然当前管制并不严格,但并不代表着我国在技术上没有差距,相反正因为差距太大,对美国暂时不构成威胁,美国才没有严格管制,随着我国 的逐渐进步,很有可能这些领域会成为新的管制对象。针对该方向的科学仪器要从长远着眼,未雨绸缪,定制“备胎”计划,由国家主导,国立科研机构和大型科研型企业主力承担,形成足够的科 学仪器技术储备,逐步提高科学仪器的水平[20]。参考文献
[1]高欣,周晓萍,朱琳娜,等.科研事业单位科学仪器设备资产管理关键环节的探索与实践[J].分 析仪器,2019(6):1-3.
[2]凌辉.美国出口管制对我国科学仪器发展的影响与对策分析[J].国际贸易,2014(1):21-24,29.
[3]年夫顺.现代测量技术发展及面临的挑战[J]. 测控技术,2019,38(2):3-7.
[4]杨文海.我国科学仪器设备产业发展现状和策略[J].电子测试,2013(20):186-187.
[5]联合早报.面对国际巨头垄断中国科研仪器怎么办[EB/OL].[20190305].http://www.zaobao. com/wencui/politic/story20190305937181.
[6]魏简康凯,宿铮.美国出口管制改革的竞争情报分析[J].情报杂志,2019,38(4):4-8
[7]杨宇田,陈摇峰.列入美国技术出口管制部门受限名单的企事业单位分析[J].情报杂志,2018, 37(10):94-100.
[8]葛晓峰.美国两用物项出口管制法律制度分析 [J].国际经济合作,2018(1).46-50.
[9]陈峰.应对国外对华技术出口限制的竞争情报问题分析[J].情报杂志,2018,37(1):9-13,33.
[10]陆天驰,闵超,高伊林,等.竞争情报视角下的中美人工智能技术领域差距分析———以美国商品管制清单为例 [J].情报杂志,2019,38 (11):25-33.
[11]李广建,王锴,张庆芝.基于多源数据的美国出 口管制分析框架及其实证研究[J].数据分析 与知识发现,2020(9):2640
[12]MIKOLOV T,CHEN K,CORRADO G,etal. EfficientEstimationofWordRepresentationsin VectorSpace[J].Computerscience,2013,arXiv: 1301.378v3.
[13]徐红姣,曾文,张运良.基于 Word2vec的论文和专利主题关联演化分析方法研究[J].情报 杂志,2018,37(12):36-42.
[14]GB/T328472016,科技平台大型科学仪器设 备分类与代码[S].北京:国家质量监督检验检 疫总局,2016
[15]NY/T19592010,农业科学仪器设备分类与代 码[S].北京:中国农业部,2010
[16]佚名.国家大型科学仪器中心平台科技资源开 放共享目录[EB/OL].中华人民共和国科学技 术部.[20140703]http://www.most.gov.cn/ ztzl/kjzykfgx/kjzygjjctjpt/kjzyptml/201407/ t20140716_114276.htm.
[17]白国应.关于仪器、仪表文献分类的研究[J]. 江西图书馆学刊,2004(3):2-6.
[18]杨勇,张丽.促进大型仪器资源共享的机制与对策研究[J].创新科技,2013(2):43-45.
[19]陈峰,杨宇田.应对美国对华技术出口限制的产业竞争情报需求与服务研究———以半导体产业为例[J].情报杂志,2019,38(9):36-41, 19.
[20]范红,王磊,韩世鹏,等.浅谈我国生命科学仪器研发和产业化 [J].中国科技资源导刊, 2019,51(4):12-15,23.